发布日期:2024年01月08日 14:24 浏览次数:次
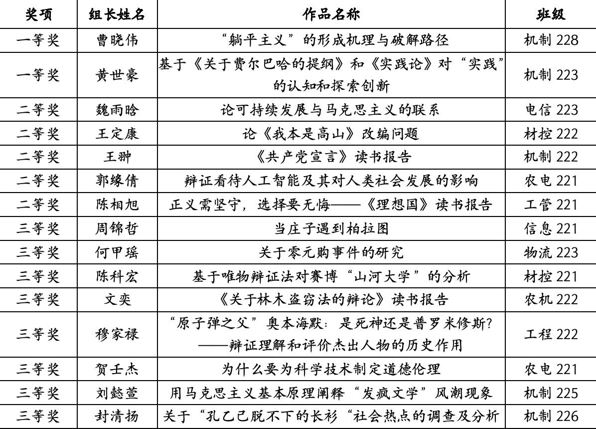
为增强思政课教学实效性,全面提升学生以马克思主义科学世界观和方法论分析问题的能力,“马克思主义原理”教研室、紫金山南工作室开展第五届“思正杯”优秀实践报告评选活动。实践报告围绕马克思主义经典原著品读、马克思主义中国化时代化的理论创新和实践创新、马克思主义基本原理的实践运用等主题展开。评选活动依托“马克思主义基本原理”课程,面向全体大二学生,任课教师先在班级遴选推荐优秀实践报告,再经评审组认真审稿评定,共评选出一等奖作品2篇、二等奖作品5篇、三等奖作品8篇。
现将评选结果公布如下(排序不分先后):

18porn
2024年1月8日